考PMP®想一次过?先分清才聚考试中心和普通机构的区别!
2026-04-21市面上PMP®机构众多,但有一个根本性的区别常被忽略:你选的究竟是“普通培训班”,还是“官方考试中心”。这个区别,直接决定了你是“只买了课”,还是享受了从备考到拿证再到职业发展的“一站式服务”。
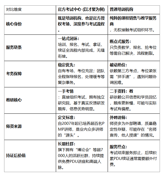
为了让你直观看到差异,我把两者的核心区别整理成了一张表:

市面上PMP®机构众多,但有一个根本性的区别常被忽略:你选的究竟是“普通培训班”,还是“官方考试中心”。这个区别,直接决定了你是“只买了课”,还是享受了从备考到拿证再到职业发展的“一站式服务”。
为了让你直观看到差异,我把两者的核心区别整理成了一张表:
