一份小而精的项目范围说明书,让交付成功率翻倍
2026-01-19
关于作者
张秀玲,潮宏基集团商学院负责人,PMP国际项目经理,2024年中国企业学习发展杰出贡献者,汕头大学商学院工程管理专业硕士校外导师。
企业大学实战搭建者,跨业态干部训战落地专家,团队提质与业绩增长双驱动教练。
16 年深耕头部上市集团,将干部培养、行动学习、销售破局等方法论,成功适配珠宝、箱包、线上零售、美容等多业态,打破单一行业经验限制,指导赋能的业务项目落地率超90%;2014年起主导企业大学建设,打造经理/总监级专属训战项目及通用管理品牌培训项目,累积开展项目管理类培训与赋能指导超14年.
《项目范围说明书》
描述项目范围、主要可交付成果、假设条件和制约因素:
1. 记录项目范围和产品范围;
2. 描述项目独特且适合的可交付成果,共识项目范围;
3. 明确验收标准与除外责任;
4. 明确范围变更管理原则与控制。
影响《项目范围说明书》有效性的因素

《项目范围说明书》编制原则
要提高《项目范围说明书》的有效性,要避免大而全,追求小而精。具体可参考以下编写原则和示例。

《项目范围说明书》编制三步曲
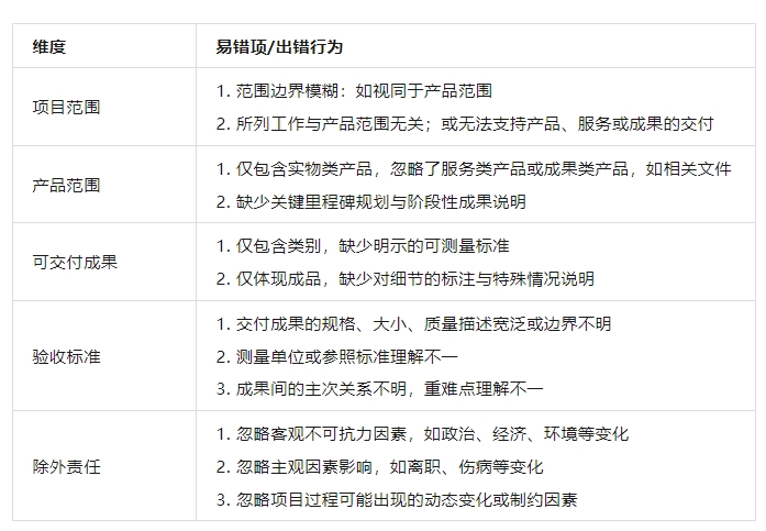
第一步,建立失误自查表。
以下是新手项目经理在撰写《项目范围说明书》的五个关键要素时容易出错的信息,或者容易出现的错误行为,可供自查自检和按需补充。

第二步,厘清关键要项,避免缺漏。
撰写前做好充分的信息收集、整理与分析,对精准撰写《项目范围说明书》有重要帮助,以下列出前置准备阶段不可忽略的关键行为:


第三步,厘清各维度之间的关系,并围绕项目干系人提炼关键信息,精确表述。
《项目范围说明书》的各项内容有着千丝万缕的联系,互为彼此,在整理资料和编写时,可参照下表所列的关键要项依次推进,去除重复项和非直接关系项,仅保留与项目目标、项目核心干系人、项目成果等有关的重要信息。同时,要对每一项信息做好定义,避免误读。

以上三步曲能够帮助项目经理在编制《项目范围说明书》时做到“精准定义项目边界、量化指标与定义、提高资源与场景需求的适配度”,进而提高项目交付的成功。通过完成一个个“小而精”的小项目来提升项目管理能力,进而将大项目化整为零,如期交付。
实践出真知:案例示范
最后,通过一个企业项目的反面案例和正面案例来帮助大家更直观地感受写好《项目范围说明书》的重要性和价值。
企业项目背景:
公司为加速数字化转型进程,提高员工解决问题效率,提出今年启动知识库建设专项,并期望以此提高员工对AI掌握的熟练度和运用AI解决问题的能力。
请比较“新手项目经理”和“成熟项目经理”二份《项目范围说明书》的差异。
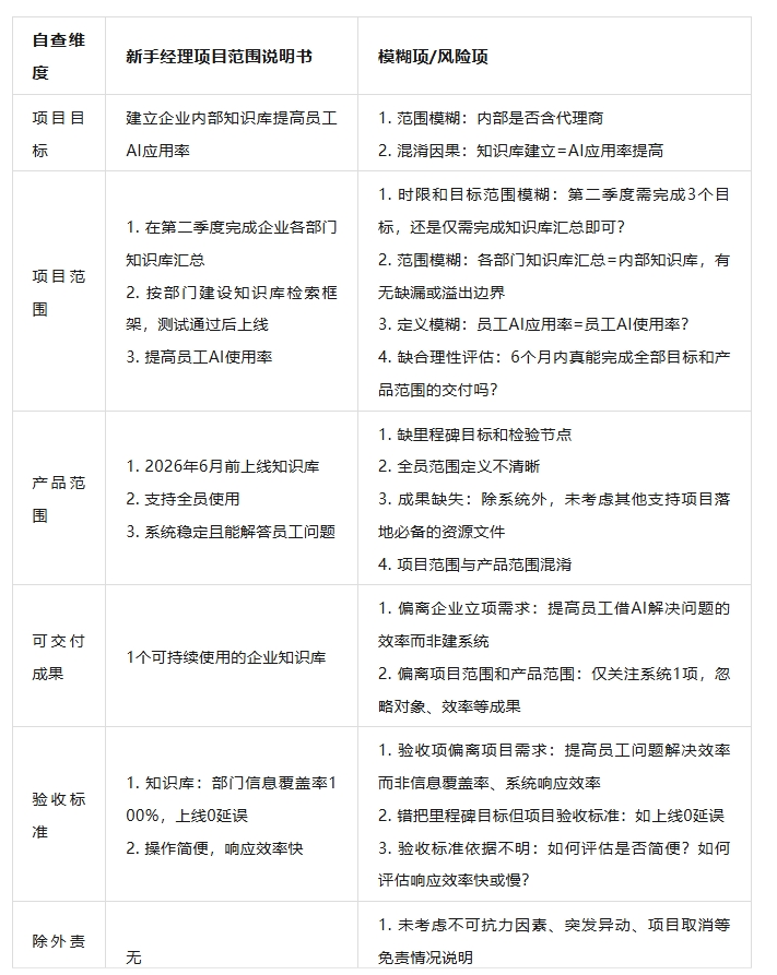
新手项目经理的《项目范围说明书》:


你觉得这份《项目范围说明书》设计得如何?初看貌似挺完善。接下来,让我们借助第一步分享的《失误自检表》仔细检查,不难发现以下问题:

通过对“新手项目经理项目范围说明书”的诊断,其主要问题在于:范围界定不清晰、缺乏量化思维、成果交付与验收标准未紧扣企业需求、各项目或指标项没有明确评估依据或者界定标准;此外,更重要的是,这份说明书忽视了项目可能存在的动态变化,没有考虑除外责任。
下面我们借助第二步和第三步做个优化,看看成熟的项目经理针对公司同个期望,会设计出什么不一样的《项目范围说明书》。
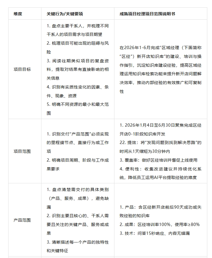
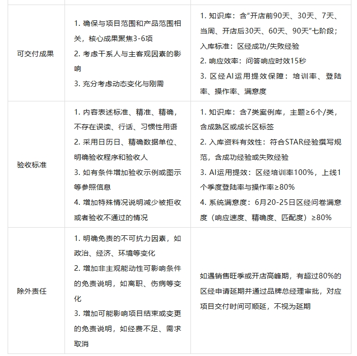
成熟项目经理的《项目范围说明书》:




通过前后案例对比,不难发现制定《项目范围说明书》的3个步骤,能帮助项目经理有效规避风险,减少遗漏,并为精准描述《项目范围说明书》提供参考思路。通过制定科学的《项目范围说明书》,有效管理项目干系人期望,明确项目范围与边界,提高交付成功率。
《项目范围说明书》变更管理
项目范围说明书并非一成不变。在项目管理的任一过程,由于内外部环境的变化,或者新资源、新条件的加入,可能发生偏离初始状态的一些情况异动原有项目范围发生变化,严重的需要对项目范围进行变更处理。
因此,项目经理也需要关注项目范围变更管理。一旦出现变更申请或者识别出现偏差需要进行项目范围变更管理时,项目经理要第一时间接收、界定项目范围异动情况或者需变更的最新范围边界,以书面形式出具项目范围变更申请,经项目管理者审批通过后执行。


以前文“成熟项目经理的项目范围说明书”为例,除了案例提到的“如遇销售旺季或开店高峰期”等特殊情况可能对项目范围发生影响需要做变更申请外。我们再列出项目实施过程其他可能出现的需要变更项目范围的场景供大家加深理解:

项目范围管理贯穿项目执行的全过程,资源有限性凸显项目管理的价值。《项目范围说明书》是项目经理管理项目的重要工具之一。
期望本文能够帮助项目经理通过科学编制小而精的《项目范围说明书》,有意识地按需发起《项目范围变更申请书》,最终确保有限资源投放到最能产出效益的地方,按期按质达成项目干系人期望,交付出完整的项目成果。
