项目经理和产品经理哪个更有前景?
2026-03-17结论先行:没有绝对 “更好”,取决于你的能力底色与行业赛道。AI 浪潮下,两者都在从 “执行岗” 向 “战略 + 复合型” 升级,懂 AI、能跨领域的复合型人才溢价最高。
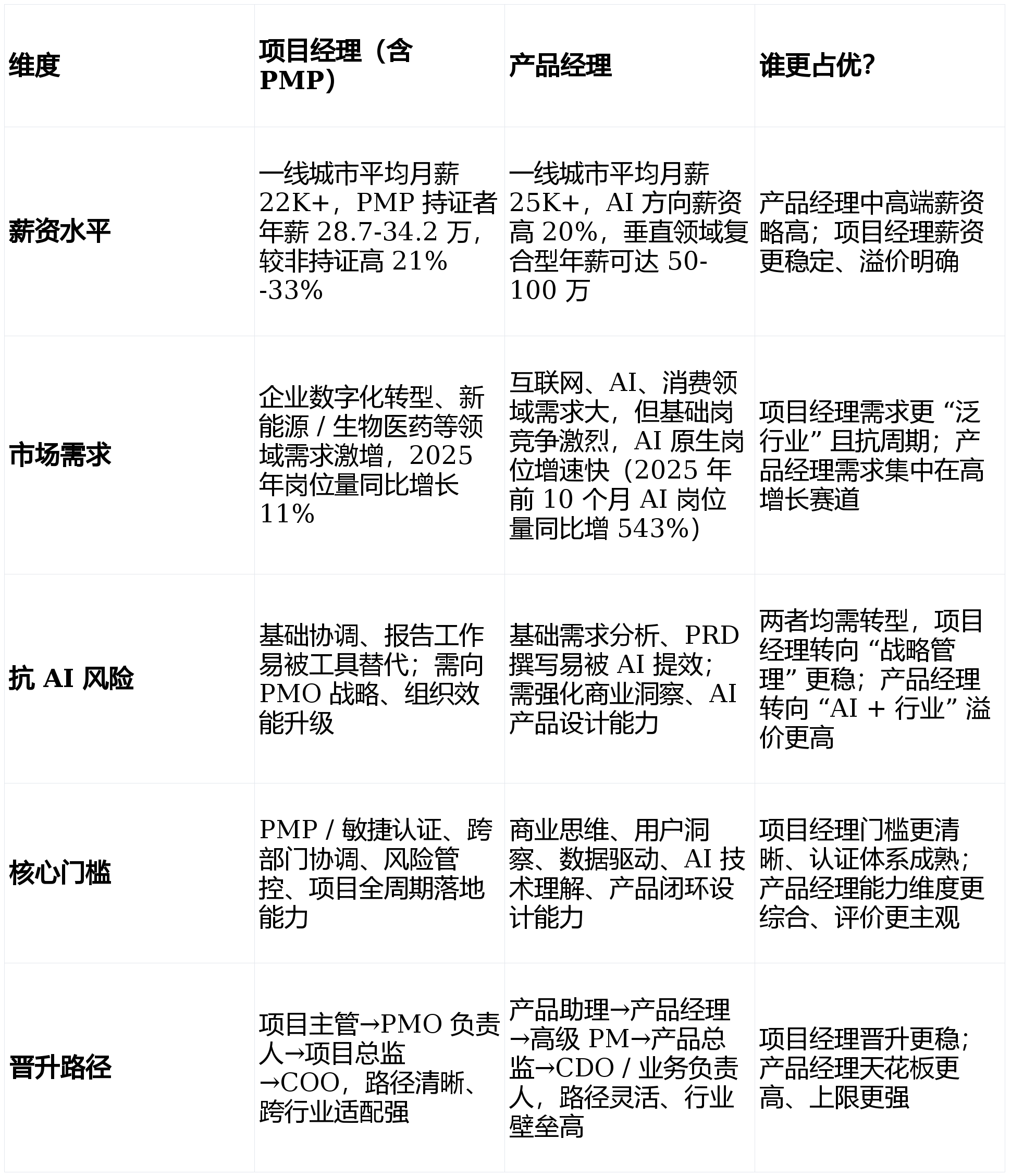
核心维度对比(2026 最新数据)

市场前景:冰火两重天
这是两者差异最明显的地方,可以说是"冰火两重天"。
- 项目经理:需求广阔,稳步上升
- 市场需求巨大:根据PMI的权威报告,到2035年,全球需要新增近3000万名项目专业人员。在中国,人才库预计将从现在的1110万倍增至2330万,需求非常旺盛。
- 价值愈发重要:项目经理的角色正从单纯的"执行者"向企业的"战略伙伴"转变。能理解商业战略、灵活应变的项目经理,将是未来最炙手可热的人才。
- 招聘量稳定:从招聘平台的实时数据看,项目经理的招聘需求远大于产品经理。2025年,项目经理的职位量是20.8万,而产品负责人(一个更偏战略的岗位)的职位量是2.0万。
- 产品经理:AI冲击,两极分化
- 初级岗位剧烈萎缩:受AI冲击,大量基础性、执行性的产品工作被替代。数据显示,国内互联网核心城市的产品经理招聘需求相比高峰期下滑了约42%,初级岗位的缩减比例更是惊人。
- 岗位向"超级个体"演变:未来不需要只会画原型、写文档的"功能型PM"。能熟练运用AI工具,一个人就能完成一个团队工作的"超级个体"正在崛起。
- AI赛道成为新蓝海:虽然传统PM岗位遇冷,但AI产品经理成了新的香饽饽。应用型AI产品经理是目前企业招聘需求最大的方向
职业挑战:安逸与风险
- 项目经理:要应对复杂性
- 需要处理复杂的干系人关系,协调多方利益,还要具备"M.O.R.E."思维(管理认知、掌握成功、持续重估、扩展视野),对综合能力要求很高。
- 职业发展路径清晰但可能相对较慢,需要一步一个脚印地从项目助理做到项目总监。
- 产品经理:面临被替代的风险
- 最大的挑战就是AI的冲击。如果只停留在"功能搬运工"的层面,被替代的风险极高。
- 需要不断学习,紧跟技术潮流,向"业务架构师"或"AI产品专家"进化,压力持续存在。
如何选择?问问你的内心
说到底,这取决于你的思维偏好和风险承受能力。
- 如果你更偏向项目经理……
- 思维偏好:你喜欢秩序感,享受将复杂事务安排得井井有条的过程,乐于看到事情按计划推进并最终完成。你擅长沟通协调,能Hold住多方关系。
- 职业画像:你像一位沉稳的将军,指挥若定,使命必达,在相对稳定的赛道上稳步前行,追求的是确定性下的成功。
- 行动建议:考取PMP认证是你的最佳起点,它能帮你建立系统的方法论,并获得实实在在的薪资回报。
- 如果你更偏向产品经理……
- 思维偏好:你充满好奇心,喜欢琢磨用户心理和商业逻辑,享受从0到1创造价值的过程。你拥抱变化,甚至有些"爱折腾",愿意为高回报承担高风险。
- 职业画像:你像一位敏锐的探险家,在充满未知和变化的丛林中开辟新路,追求的是指数级的增长和颠覆性的创新。
- 行动建议:立即拥抱AI。从使用AI工具提效开始,系统学习AI产品知识,将自己打造成稀缺的"应用型AI产品经理"。
最后想说,没有完美的选择,只有自洽的选择。最关键的,是想清楚自己擅长什么、想要什么,然后坚定地走下去。
- 上一篇:项目管理避坑指南:盘点最该避免的6个低级错误
- 下一篇:产品经理和项目经理的本质差异
